Wu Zeheng

STAND TOGETHER FOR LIBERTY.

Wu's Latest Legal Steps

"The value of life is measured in love." - Wu Zeheng

Dec

20

On December 20, 2012,Wu submitted Applications for Litigation Proceedings to courts in Jieyang City and Huilai county because Wu did not receive any governmental response to his application for Administrative Reconsideration to the Jieyang PSB of Guangdong Province. The Jieyang PSB is required to respond within 60 days but failed to do so. The documentation for this is below.

Legal Steps Wu Has Taken

Wu waited more than 60 days after submitting an application for Administrative Reconsideration to the Jieyang PSB of Guangdong Province, however, he never received a response. Therefore, Wu submitted Applications for Litigation Proceedings to Jieyang People's Court of Dongshan District and Huilai People's county on December 20, 2012.

 

                         Documents Wu Send on December 20, 2012

 

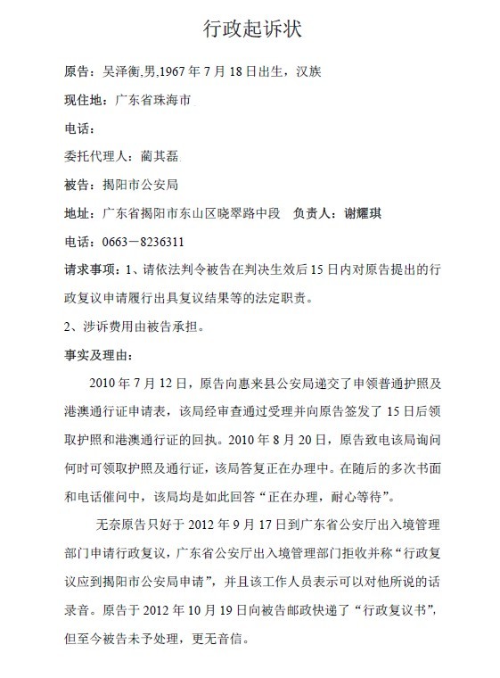
Application for the Litigation Proceedings (To Jieyang Dongshan Distrcit People’s Court)

 

Plaintiff:      Wu Zeheng, male

Date of birth:   July 18, 1967   Ethnicity:      Han

Residence Address:     ******     Telephone:   ******

Attorney: Lan Qilei ,  Beijing Kairui Law Firm

 

Defendant: Jieyang Public Security Bureau

Address:  Middle Sec of Xiaocui Road, Dongdshan District, Jieyang,  Guangdong

Person in charge:  Xie Ruiqi

Telephone:  0663-8236311

 

Request Matters:

1) According to the law, order the Defendant to issue results and complete its statutory duties within 15 days upon receipt of judgment concerning the submitted Administrative Reconsideration of the Plaintiff.

2) Litigation costs to be borne by the defendant.

 

Facts & Reasons:

On July 12, 2010, the Plaintiff submitted his application for a passport and pass for Hong Kong/Macao to the Defendant with all the required documents and fees. The defendant reviewed the Plaintiff’s application and issued the receipts indicating the date on which the passport and pass were to be picked up, namely 15 days after the Plaintiff’s application had been submitted. In August, 2010, the Plaintiff called the Defendant to inquire when he could pick up his passport and pass for HK/Macao. The Defendant replied to the Plaintiff, saying the application for his passport and pass was still being processed. Following many written and telephone reminders, the Bureau always stated, “The application is being processed; please be patient.”

 

On September 17, 2012, the Plaintiff had to submit the Administrative Reconsideration to the Guangdong Provincial Public Security Bureau (PSB) Exit-Entry Administration. This was rejected by that organization, stating “the Administrative Reconsideration should be submitted to the Jieyang PSB." Furthermore, the staff from Guangdong PSB said that the Plaintiff could record their statements if he wished to do so. On October 10, the Plaintiff posted the “Application for Administrative Reconsideration” by express mail to the Defendant. However, so far the issue has not been resolved nor has any answer been received.

 

In summary, the Defendant’s behavior as the administration has been seriously at fault and has caused more damage to the image of public security agencies. Therefore, the Plaintiff sent this Litigation Proceedings to the People’s Court, requesting said Court to ascertain the facts and respect the dignity of the Constitution and the law by backing the Plaintiff’s claim in accordance with the law.

 

            

Regards

 

Plaintiff:Wu Zeheng

Attorney: Lan Qilei

 

Enclosures:

 

1. A copy of the “ Application of Administrative Reconsideration ” of Plaintiff

2.  A copy of the deliverty receipt for  “Application of Administrative Reconsideration” posted on  October 19, 2012

                        

                                                   Original Chinese Document Below

Application for the Litigation Proceedings (To Huilai People’s Court)

 

Plaintiff:      Wu Zeheng, male

Date of birth:   July 18, 1967

Ethnicity:    ******   Residence Address:   ******     Telephone:   *******

Attorney: Lan qilei ,  Beijing Kairui Law Firm

 

Defendant: Huilai Public Security Bureau

Address:  1 Nan-huan Road, Huilai,  Guangdong

Person in charge:  Fang Yizhen

Telephone:  0663-6680536

 

Request Matters:

1)  According to the law, order the Defendant to issue results and complete its statutory duties within 15 days upon receipt of judgment concerning the submitted Administrative Reconsideration of the plaintiff.

2)  Litigation costs to be borne by the Defendant.

 

Facts & Reasons:

On July 12, 2010, the Plaintiff submitted his application for a passport and pass for Hong Kong/Macao to the Defendant with all the required documents and fees. The Defendant reviewed the Plaintiff’s application and issued the receipts indicating the date on which the passport and pass were to be picked up, namely 15 days after the Plaintiff’s application had been submitted.

 

On August 20, 2010, the Plaintiff called the Defendant to inquire when he could pick up his passport and pass for HK/Macao and was told his application was being processed.  On December 12, 2010 and March 2 , 2011, the Plaintiff wrote to the Defendant to inquire about his passport and pass, but received no reply.

 

On March 9, 2011 and September 7, 2012, the Plaintiff went to the Defendant’s office to inquire about his passport and pass for HK/Macao. The Plaintiff was told “The application is being processed; please be patient.” In addition, the Plaintiff made many calls to inquire about the issue, but the answer were always the same.

 

  On September 17, 2012, the Plaintiff had to submit the Administrative Reconsideration to the Guangdong Provincial Public Security Bureau (PSB) Exit-Entry Administration. This was rejected by that organization, stating “the Administrative Reconsideration should be submitted to the Jieyang PSB. " Furthermore, the staff from Guangdong PSB said that the Plaintiff could record their statements if he wished to do so.  

 

On October 8, 2012, the Plaintiff called the Hui-lai Public Security Bureau; however, it did not offer an answer, and asked the Plaintiff to wait. More than two years have passed since the Plaintiff submitted the passport and pass application document. For over two years now, not only has the Defendant not been issued the passport and pass for HK/Macao for the Plaintiff, but the Defendant has also not offered any reason for its behavior other than telling the Plaintiff to be patient because the application is still being processed.

 

In summary, in order to safeguard the legitimate rights and interests of the Plaintiff, the Plaintiff filed an Administrative Reconsideration according to the law, when no results were forthcoming. Therefore, the Plaintiff sent this Litigation Proceedings to the People's Court, requesting said Court to ascertain the facts and acknowledge the plaintiff's claim according to the law, in order to respect the dignity of the Constitution and the law.

 

            

Regards

Plaintiff:Wu Zeheng

Attorney: Lan Qilei

 

Enclosures:

1) Copy of receipt of passport and pss

2) A copy “Application of Administrative Reconsideration” delivery receipt on October 19, 2012

3) Voice record and written statement of Staff from Guangdong PSB on September 17, 2012

                           

                                                          

                                                    Original Chinese Document Below

  

Response From Chinese Government

1) From Jieyang PSB and Jieyang Court:

 

On January 11, 2013,  attorney in Beijing returned the dismiss document from Jieyang Court to adv that the case cannot accepted. At eh same time, Wu received the response from the Jieyang PSB.  The sent dismiss statement according to the Administration Reconsideration Application sent on Oct 19,2012, but ignore the application Wu submitted on Dec 20,2012 as Litigative Proceeding. The answer from Jieyang PSB as below: 

                                                    

                                                揭阳市公安局

                                                                         驳回行政复议申请决议书

                                                                                                  揭公复驳字(2012)第1号

 

申请人:吴泽衡,男,1967年7月18日出生, 身份证号码:***

广东惠来县人,现住在广东珠海市****

被申请人: 惠来县公安局

地址: 惠来县惠城镇南环一路

法定代表人:方义镇; 职务:局长

 

申请人吴泽衡于2012年10月19日通过邮寄方式向本局申请行政复议,请求责令被申请人惠来县公安局在15日内向其签发普通护照和港澳通行证, 本局于10月20日收到该申请。惠来县公安局于同年10月30日提交答复书面和相关证据。

 

吴泽衡申请称,其本人于2010年7月12日向惠来县公安局申请普通护照和港澳通行证,惠来县公安局受理并签发了15日后领取护照的回执,但至今惠来县公安局未为其办理普通护照和港澳通行证,故向本局申请行政复议。

 

惠来县公安局答复称,吴泽衡于2010年7月12日申请普通护照和港澳通行证,预约于2010年7月27日领取护照,2010年8月2日领取港澳通行证。吴泽衡于2012年10月20日申请行政复议,已超过行政复议60日的申请期限,依法应驳回其行政复议申请。

 

经审查查明:吴泽衡于2010年7月12日向惠来县公安局申领普通护照和港澳通行证,惠来县公安局同日受理并出具领取回执,预约于2010年7月27日领取护照,2010年8月2日领取港澳通行证,后吴泽衡多次向惠来县公安局询问证件办理情况,惠来县公安局称在办理中。吴泽衡遂于2012年10月20日向本局申请行政复议,请求责令惠来县公安局在15日内向其签发普通护照和港澳通行证。另阐明,公安机关签发普通护照的期限是自收到申请材料之日起十五日内签发,批准出境申请的期限是30天,地处偏僻,交通不便的是60天。

 

本局认为:吴泽衡于2010年7月12日向惠来县公安局申领普通护照和港澳通行证,在惠来县公安局尚未有其为其办理的情况下,应根据《中华人民共和国行政复议法》第九条第一款和《中华人民共和国行政复议实施条例》第十六条第一款第一项的规定,在普通护照签发和港澳通行证批准期限届满之日起六十日内申请行政复议,但吴泽衡于2012年10月20日才向本局申请行政复议,已超过行政复议的申请期限,依法应予以驳回,根据《中华人民共和国行政复议法实施条例》第四十八条第一款第二项的规定,本局决定:驳回吴泽衡的行政复议申请。

 

                                                                                 揭阳市公安局

                                                                       二〇一二年十二月二十八日

 

                               Below is Original Document Wu Received

 

 

 

2) From Huilai Court:

 

Wu's attorney called courthouse and the answer is still have to wait for. Thus, the attorney decided to take a trip to South of China, Guangdong province.